2026年中国取向硅钢行业市场前景预测研究报告(简版)
中商情报网讯:在“双碳”战略与《变压器能效提升计划》的强制要求下,变压器能效标准大幅提升,作为其核心铁芯材料的高性能、低损耗取向硅钢需求迎来刚性增长。
一、取向硅钢定义
取向硅钢也称冷轧变压器钢,是一种晶粒基本朝同一方向排列的极低碳硅铁合金材料。取向硅钢是变压器关键原材料,主要用于变压器(铁心)的制造,还可应用于大型电机(水电、风电)等领域。按制备工艺和磁性能,取向硅钢可分为普通取向硅(CGO,磁感<1.88T)和高磁感取向硅钢(Hi-B,磁感≥1.88T)。

资料来源:中商产业研究院整理
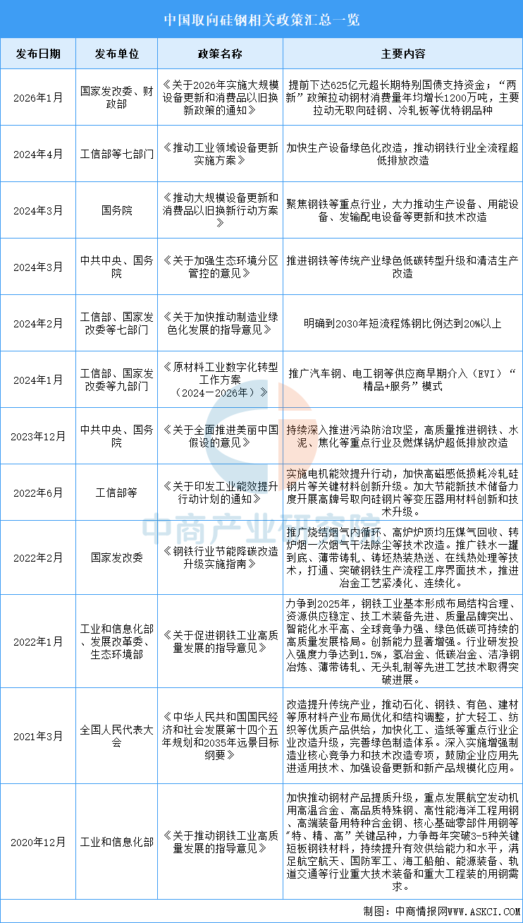
二、取向硅钢行业发展政策
取向硅钢的制造技术高度复杂、工艺窗口极为狭窄,且对成分的控制要求极为严格,因此代表了一个国家钢铁制造业的综合技术水平。为实现我国关键电力设备自主保障、避免受制于人,国家出台了一系列宏观调控政策,以产业升级和节能环保为重心,推动取向硅钢行业的健康、有序发展。

资料来源:中商产业研究院整理
三、取向硅钢行业发展现状
1.材料
中商产业研究院发布的《2025-2030年中国取向硅钢分析及发展趋势研究预测报告》显示,截至2024年底,取向硅钢产量占硅钢总产量的比例由2021年的13.7%提高到2024年的18.3%,达295万吨。2025年国内取向硅钢产量约350万吨。中商产业研究院分析师预测,2025年中国取向硅钢产量将达375万吨。

数据来源:中商产业研究院整理
2.产能
中商产业研究院发布的《2025-2030年中国取向硅钢分析及发展趋势研究预测报告》显示,截至2025年底,2025年中国取向硅钢产能约为451万吨,较2024年同比增长26.7%。中商产业研究院分析师预测,到2026年产能有望接近500万吨。

数据来源:SMM、中商产业研究院整理
3.产能结构
目前,投产的取向硅钢主要以HIB为主,占比达80%,主要受到下游需求刚性且集中于HIB等高附加值产品的影响。CGO产能占比达20%。

数据来源:SMM、中商产业研究院整理
4.重点企业分析
当前取向硅钢领域呈现“金字塔型”竞争格局,头部国企依托技术积淀主导高端市场,持续推动磁损优化与进口替代;民营企业则通过差异化定位抢占中端市场。全行业正加速向高磁感、低损耗技术迭代,应用场景从传统电力设备向新能源输电、智能电网等方向延伸,但基础材料工艺瓶颈与国际标准话语权仍是本土企业共同面临的挑战。

资料来源:中商产业研究院整理
四、取向硅钢行业重点企业
1.宝钢股份
宝山钢铁股份有限公司的主营业务是钢铁制造、加工配送、化工、信息科技、金融以及电子商务等业务。宝钢股份的主要产品是碳钢薄板、厚板与钢管等钢铁精品。
2025年前三季度实现营业收入2324.36亿元,同比下降4.29%;实现归母净利润79.59亿元,同比增长35.31%。2025年上半年主营产品包括冷轧碳钢板卷、热轧碳钢板卷,营收分别占整体的37.01%、20.60%。

数据来源:中商产业研究院整理

数据来源:中商产业研究院整理
2.首钢股份
北京首钢股份有限公司的主营业务是钢铁产品和金属软磁材料(电工钢)的生产和销售。首钢股份的主要产品是钢坯、热轧、冷轧、金属软磁材料。
2025年前三季度实现营业收入772.34亿元,同比下降5.78%;实现归母净利润9.53亿元,同比增长367.16%。2025年上半年主营产品包括冷轧、热轧、金属软磁材料,营收分别占整体的41.42%、39.28%、15.10%。

数据来源:中商产业研究院整理

数据来源:中商产业研究院整理
3.望变电气
重庆望变电气(集团)股份有限公司的主营业务是取向硅钢和输配电及控制设备的研发、生产与销售。望变电气的主要产品是电力变压器、箱式变电站、成套电气设备、铁芯相关产品、一般取向硅钢(CGO)、高磁感取向硅钢(HiB)。
2025年前三季度实现营业收入27.28亿元,同比增长14.91%;实现归母净利润0.81亿元,同比增长50%。2025年主营产品包括输配电及控制设备、取向硅钢,营收分别占整体的62.23%、34.65%。

数据来源:中商产业研究院整理

数据来源:中商产业研究院整理
4.包头威丰
包头市威丰稀土电磁材料股份有限公司是一家成立于2007年12月17日的股份有限公司,位于内蒙古包头稀土高新区。公司是国家级高新技术企业、专精特新“小巨人”企业,在西北地区和内蒙古较早建立了取向硅钢生产线,主营业务为高磁感取向硅钢的研发、生产与销售。
5.宁波银亿
宁波银亿的取向硅钢布局主要通过其全资子公司“宁波银亿科创新材料有限公司”展开。该公司自2016年起专注于取向硅钢的研发、生产和销售,建立了国内首条民营企业高磁感取向硅钢(Hi-B)生产线,产品覆盖0.3mm至0.18mm厚度,可应用于高压、特高压变压器领域,在民营企业中处于技术领先地位。为深化高端产品研发,银亿集团与安阳钢铁集团、安阳高新区政府及立德公司于2019年合资成立了“河南安银先导新材料科技公司”,共同攻关高磁感取向硅钢的“一贯制”生产工艺。根据2024年行业数据,宁波银亿在中国取向硅钢市场的份额约为4%,是行业内重要的民营企业参与者之一。
五、取向硅钢行业发展前景
1.技术创新驱动性能提升
中国取向硅钢行业正持续投入研发,致力于突破高磁感、低铁损的核心技术瓶颈。通过优化化学成分、改进轧制与退火工艺,并探索薄规格、高强度等新型产品,行业不断提升产品的磁性能和机械性能。这种对技术创新的不懈追求,帮助行业满足电力设备日益严苛的能效要求,为制造更节能、更紧凑的变压器提供关键材料基础,从而巩固其在高端制造领域的核心竞争力。
2.下游电力投资稳定需求
国家在电网升级改造、特高压输电工程以及新能源电站接入等领域的持续投资,构成了对取向硅钢长期而稳定的需求基本盘。大型电力变压器、配电变压器以及各类特种变压器的生产都离不开高性能取向硅钢。这种来自下游电力基础设施建设的强劲牵引,帮助行业获得明确的市场预期和持续的发展动力,支撑企业进行长期的产能规划与技术升级。
3.国产化替代保障供应链安全
随着国内企业技术工艺的成熟,在高端取向硅钢领域实现进口替代的能力不断增强。这减少了对少数国外供应商的依赖,提升了我国电力装备产业链的自主可控水平。国产化进程的深入,帮助国内变压器制造企业获得更稳定、更具成本优势的原材料供应,同时也促使国内取向硅钢企业在质量与服务上不断对标国际先进水平,形成良性竞争与发展的产业生态。