电子元器件销售行情分析与预判 | 2024年4月


4月宏观经济
1、全球制造业温和复苏,稳定性待巩固
4月,全球经济指数同比有所放缓,不确定性仍存。具体看,除中国外,包括美国、欧盟、日本及韩国等主要经济体在荣枯平衡线之下,全球经济复苏不均衡的矛盾仍较为突出。

4月全球主要经济体制造业PMI
资料来源:国家统计局
2、电子信息制造业维持稳定,改善明显
2024年1-3月,中国电子信息制造业生产稳步增长,出口持续回升,效益继续改善,投资保持较高增速,地区间营收分化明显。

2024年最新电子信息制造业运行情况
资料来源:工信部
3、半导体销售持续回升,国产替代加速
根据最新SIA数据,3月全球半导体行业销售额为459.1亿美元,同比增长15.2%,环比降幅收窄。数据表明,半导体产业周期性衰退已经触底,最终需求的改善和库存正常化的结束将支持产业逐步复苏。

2024年最新全球半导体行业销售额及增速
资料来源:SIA、SEMI、芯八哥整理
从集成电路产量看,3月全球集成电路产量约1072亿块,同比增长1.6%;中国产量约362亿块,同比增长28.4%。国内外产量增长稳定。

2024年最新全球及中国集成电路产量及增速
资料来源:工信部、CSIA、SIA、芯八哥整理
进出口方面,3月中国集成电路进出口同比增长稳定,出口额增长明显。随着国产化浪潮持续推进,中国集成电路产业本土化趋势明显。

2023年中国集成电路细分产品进出口情况
资料来源:工信部、CCD、芯八哥整理
从资本市场指数来看,4月费城半导体指数(SOX)下降5.82%,中国半导体(SW)行业指数下跌1.75%。当前国内外投资者对市场预期有一定波动。

4月费城及申万半导体指数走势
资料来源:Wind
4月芯片交期趋势
1、整体芯片交期趋势
4月,全球芯片交期趋于稳定,交期受库存及需求影响有小幅波动。

4月芯片交期趋势
资料来源:SFG、芯八哥整理
2、重点芯片供应商交期一览
从4月各供应商看,模拟芯片整体交期持续回落,以ADI、ST等为代表厂商在信号链、多源模拟/电源、开关稳压器、接口芯片等基本恢复已正常供应;分立器件大多数产品价格保持稳定,Vishay、Infineon、ST及onsemi等交期持续缩短;通用MCU价格趋于稳定,Infineon、ST及Renesas等车规级MCU交期均超过40周,MCU市场两极分化延续;FPGA、射频整体趋稳,存储维持量价齐升走势。

资料来源:富昌电子、Wind、芯八哥整理
4月订单及库存情况
具体来看,消费类订单缓慢回升,库存改善;汽车库存有所上升,需求稳定;工业及通信订单低迷,库存较高;新能源库存去化接近尾声,需求上升;AI相关需求维持高景气度。

注:高>较高>一般/稳定>较低>低>无
资料来源:芯八哥整理
4月半导体供应链
设备/材料需求分化,代工产能低迷,原厂订单弱势回升,终端持续改善。
1、半导体上游厂商
(1)硅晶圆/设备
4月,硅晶圆需求仍旧低迷,设备需求分化,中国市场景气度较高。

资料来源:芯八哥整理
(2)原厂
4月,汽车头部原厂订单放缓,工业订单价格压力增加,AI供应链需求上升,存储原厂产能及订单回升明显。

资料来源:芯八哥整理
(3)晶圆代工
4月,整体晶圆代工订单需求低迷,但价格趋于稳定。

资料来源:芯八哥整理
(4)封装测试
4月,行业厂商订单及营收改善明显,产能利用率持续回升。

资料来源:芯八哥整理
2、分销商
4月,行业需求仍存在波动,但全年预期良好。

资料来源:芯八哥整理
3、系统集成
4月,中国成为今年工控厂商重点布局市场,华为智驾系统合作用户快速增长,XR和TWS等终端订单需求回升。

资料来源:芯八哥整理
4、终端应用
(1)消费电子
4月,华为新机发布利好国产手机供应链,PC出货量持续回升,XR需求被动明显。

资料来源:芯八哥整理
(2)新能源汽车
4月,电动汽车市场进入存量竞争格局,强者恒强加剧。

资料来源:芯八哥整理
(3)工控
4月,国产工业机器人市占率提升,但市场竞争加剧。

资料来源:芯八哥整理
(4)光伏
4月,光伏供应链需求维持高景气度,2024年需求预期乐观。

资料来源:芯八哥整理
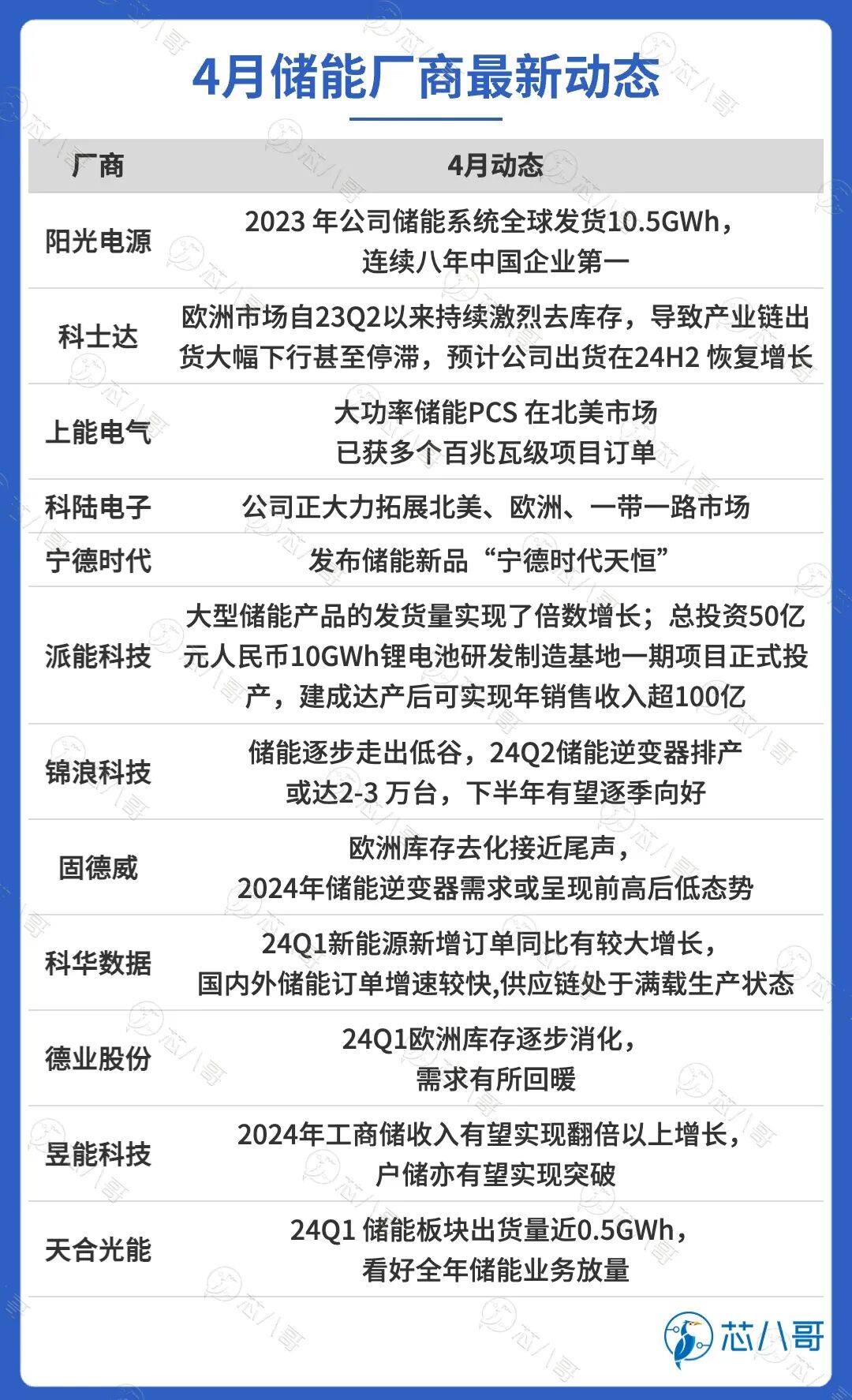
(5)储能
4月,储能供应链需求走出低谷,库存去化接近尾声,下半年需求加速回升。

资料来源:芯八哥整理
(6)服务器
4月,AI服务器订单需求旺盛,供不应求态势延续。

资料来源:芯八哥整理
(7)通信
4月,通信行业裁员持续,关注政策对于通信供应链影响。

资料来源:芯八哥整理
分销与采购机遇及风险
1、机遇
4月,工业领域核心芯片国产替代加速,看好HBM为代表的AI核心品类需求,关注模拟芯片头部厂商提出的利好预判。

资料来源:芯八哥整理
2、风险
4月, 关注近期PMIC、MCU等汽车及工业用芯片需求风险,警惕通信领域相关芯片政策导致的供应链波动风险。

资料来源:芯八哥整理
小结
4月,上游晶圆代工产能及价格触底态势明显,以消费类为代表需求复苏对终端需求提振显著,但需关注汽车领域库存有所上升。芯八哥认为,2024年上半年半导体行业弱势复苏态势明确,下半年行业回升趋势明显。芯八哥建议,当前终端需求多为结构性回暖,消费类等领域回暖趋势仍需谨慎乐观看待,工业、通信及汽车等国产替代空间巨大,但竞争激烈态势预计仍将长期持续。
 
                
             
     
                                 
                                 
                                 
                                 
                                